2024年度,我院秉承“以学生为中心”的教育理念,全面加强大学生思想政治教育工作,学生及学生工作受到多项表彰。
学院荣获校大学生思想政治教育工作先进基层单位、学生规章制度教育学习及考试优秀组织单位荣誉称号。


滕鹏荣获十四届全国大学生电子商务“创新、创意及创业”挑战赛tyc33455cc太阳成集团校赛优秀指导老师,杨学钱荣获优秀学生思想政治教育工作者,并与张曼群在研究生谈心谈话工作中,共同获评“先进个人”荣誉称号,曲亚囡、蔺妍获评校优秀班导师。






在新入职辅导员工作案例比赛、思想政治教育网文比赛和理论知识比赛中,邱愉珊和张曼群荣获多项奖项。





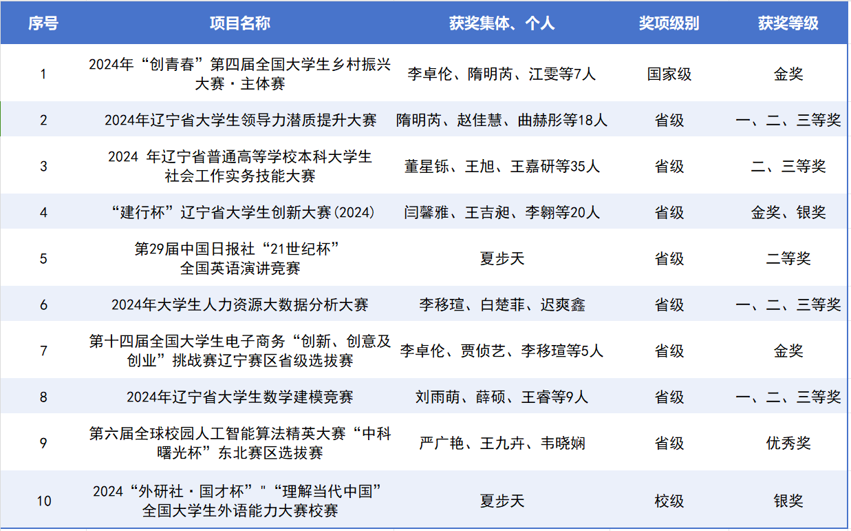
2024年,我院学生荣获2024年“创青春”第四届全国大学生乡村振兴大赛·主体赛金奖、2024年辽宁省大学生领导力潜质提升大赛一等奖、2024 年辽宁省普通高等学校本科大学生社会工作实务技能大赛省级二等奖、“建行杯”辽宁省大学生创新大赛(2024)金奖、第29届中国日报社“21世纪杯”全国英语演讲竞赛二等奖、2024年大学生人力资源大数据分析大赛一等奖、第十四届全国大学生电子商务“创新、创意及创业”挑战赛辽宁赛区省级选拔赛一等奖、2024年辽宁省大学生数学建模竞赛一等奖等荣誉。

以上荣誉的取得,彰显出我院师生团结协作、追求卓越的精神风貌,这些荣誉不仅是对过去努力的肯定,更是对未来征程的激励。我院将秉持初心,砥砺奋进,续写太阳成集团tyc33455ccww的华彩新篇。
太阳成集团tyc33455ccww供稿

