2025年度,我院坚守“立德树人”初心使命,以“赋能学生全面发展”为核心目标,学生及学生工作在各级各类评选竞赛中屡获佳绩,受多项表彰。

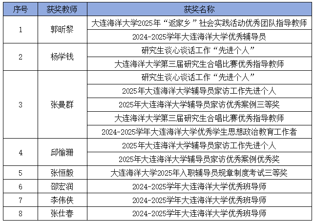
郭昕黎、张曼群等辅导员荣获校优秀辅导员、校优秀学生思想政治教育工作者等荣誉称号;邵宏润、李伟侠、张仕春获评“校优秀班导师”。















本年度,我院学生积极参加各类创新创业竞赛,获得国家级奖项8项,其中一等奖4项,二等奖3项,三等奖1项;获得省级奖项94项,其中一等奖24项,二等奖24项,三等奖46项。









以上荣誉的获得既是对学院育人工作的认可,也是对未来发展的激励。我院将以荣誉为动力,总结育人经验,优化工作举措,着力打造特色育人品牌,不断谱写育人工作新篇章。
撰稿人:邱愉珊
责任编辑:邓云清
审核发布:高雪梅

